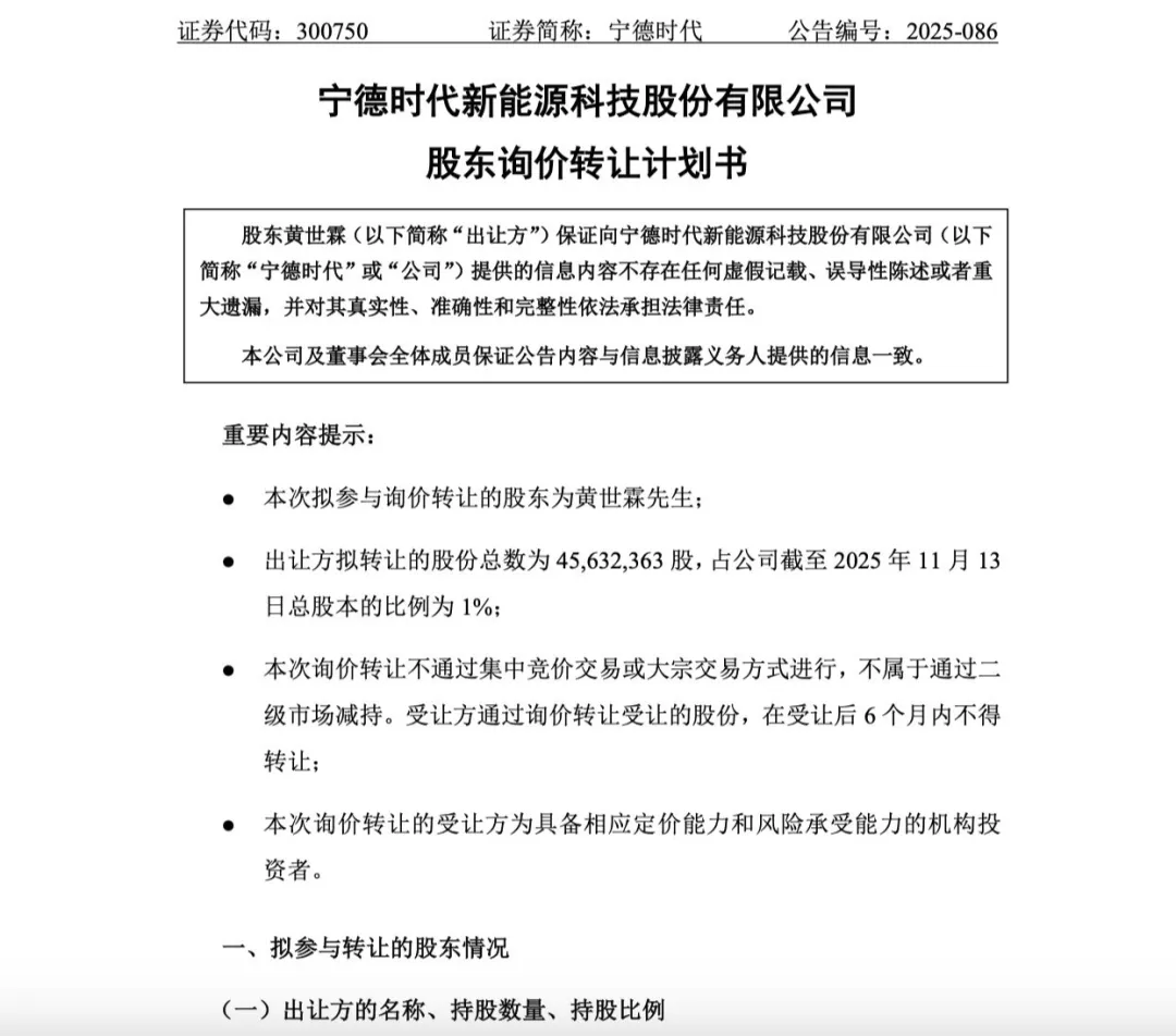
11月14日晚间,宁德时代(300750.SZ)发布重要公告,公司重要股东、联合创始人黄世霖因自身资金需求,拟通过询价转让方式出让公司4563.24万股股份,占公司总股本的1%。以宁德时代11月14日收盘价每股404.12元估算,这笔交易对应的市值约为184.4亿元。此次股权转让采用询价转让模式,旨在定向交易并减少市场冲击,体现了宁德时代在资本运作上的稳健与策略性。
作为与宁德时代董事长曾毓群并肩创业的核心创始人,黄世霖曾长期负责公司储能战略。2022年8月因个人事业考虑辞职后,黄世霖已布局多家“光储充检”及储能相关企业。结合近期储能行业政策利好频发、市场增长潜力巨大的背景,行业普遍猜测其此次股权转让的“自身资金需求”,或为加码储能业务布局,进一步抢占新兴赛道先机。储能行业作为新能源领域的重要组成部分,正迎来前所未有的发展机遇。

图片来源:宁德时代公告
对于此次股权转让是否会影响宁德时代的股价稳定、是否会对机构投资者设置战略协同筛选条件等问题,《每日经济新闻》记者向宁德时代方面进行求证,截至发稿,未获得回复。
采取询价转让模式
公告显示,黄世霖目前直接持有公司10.21%的股份(4.66亿股),其中超2.59亿股是首发前股份。本次转让股份数量约占其个人所持股份的9.79%。
宁德时代公告详细说明了本次转让的定价机制。转让价格下限将由出让方与本次转让的协调人中金公司共同商定,原则上不低于发送认购邀请书之日前20个交易日公司股票均价的70%。最终转让价格将根据“价格优先、数量优先、时间优先”的原则,通过询价过程确定。
值得一提的是,此次转让并非二级市场直接抛售,而是通过询价转让向合格投资者定向交易,且受让方需锁定股份6个月。
有观点认为,这一举措让市场打消了“减持砸盘”的担忧。对于此次转让是否会对外产生股权调整信号,对公司稳定性是否会产生影响,记者也向宁德时代方面进行了求证,截至发稿,未获回复。
公告明确,受让方为具备定价能力和风险承受能力的机构投资者,整个过程由中金公司组织实施,不涉及散户交易的集中竞价或大宗交易。
按照公告,符合条件的机构投资者包括证券公司、基金管理公司、期货公司、信托公司、理财公司、保险公司、财务公司、合格境外投资者和私募基金管理人等专业机构投资者。

图片来源:宁德时代公告
记者进一步向宁德时代求证,对于机构投资者是否会设置战略协同相关筛选条件,截至发稿,未获回复。
或押宝“储能”?
公告显示,此次黄世霖股权转让的原因是“自身资金需求”。

图片来源:宁德时代公告
按照公开资料,作为宁德时代的核心创始人之一,黄世霖与宁德时代董事长曾毓群既是福建宁德老乡,也是高中同学。1991年,黄世霖接到曾毓群的邀请,加入东莞市新科磁电厂。此后他们又一起创立宁德时代。
在宁德时代任职期间,黄世霖曾先后担任过宁德时代研发总监、总经理、副董事长、副总经理等职务。
不过,在2022年8月,黄世霖被传辞职。宁德时代方面回应称,“黄世霖出于个人事业考虑,申请辞去公司副董事长、董事、董事会战略委员会委员和副总经理职务。后续黄世霖将在‘光储充检’新兴领域探索业务机会,未来可能与公司形成战略协同,共同推动新能源产业的发展。”
此次,行业也纷纷猜测黄世霖此次的“自身资金需求”是为“押宝”储能业务。
早在宁德时代期间,黄世霖便长期负责公司的储能战略,并对储能业务较为看好。
2018年,黄世霖在第五届中国储能创新与技术峰会上表示,高安全、长寿命的电池是储能系统的基础,高可靠、高效率是储能系统集成的关键。业界一起把核心技术、成本、安全可靠性等问题统统解决后,储能系统将来会以一个完整独立的运行系统出现在各个不同的应用场景中。
2021年,黄世霖在相关活动的演讲中提到,2020年度电存储成本已降至2010年的十分之一,锂电储能成本已具备市场化推广条件。
天眼查显示,目前,黄世霖为10余家公司的股东,其中包括福建时代星云科技有限公司(以下简称时代星云)、福建集新光储充检技术有限公司、福建集智储能技术有限公司等多家储能相关的企业。

图片来源:天眼查
以福建时代星云为例,其成立于2019年,注册资本约4.22亿元。该公司是由宁德时代投资成立的一家专业研发生产“光储充检”一体化智能电站、变电站储能系统的高新技术企业,主营业务正与“光储充检”业务相关。
从储能行业情况来看,国内储能政策利好频发,为行业发展注入强心剂。就在11月10日,国家发展改革委、国家能源局发布《关于促进新能源消纳和调控的指导意见》,其中有诸多关于储能的利好政策支持。中信证券发布储能行业2026年策略展望研报表示,2025年全球储能新增装机预计约为290GWh,远期2030年有望达到1.17TWh,增长潜力巨大。储能行业的蓬勃发展,为黄世霖等业内人士提供了广阔的舞台。

(文章来源:每日经济新闻)
声明:
- 风险提示:以上内容仅来自互联网,文中内容或观点仅作为原作者或者原网站的观点,不代表本站的任何立场,不构成与本站相关的任何投资建议。在作出任何投资决定前,投资者应根据自身情况考虑投资产品相关的风险因素,并于需要时咨询专业投资顾问意见。本站竭力但不能证实上述内容的真实性、准确性和原创性,对此本站不做任何保证和承诺。
- 本站认真尊重知识产权及您的合法权益,如发现本站内容或相关标识侵犯了您的权益,请您与我们联系删除。
2025-11-16 08:00:59
股市要闻
2025-11-16 08:00:59
阅读