A股三大指数今日集体小幅上涨,沪指日线八连阳。截止收盘,沪指涨0.10%,深证成指涨0.54%,创业板指涨0.14%。沪深两市成交额超2.1万亿,较昨日放量逾2000亿。行业板块涨跌互现,能源金属、贵金属、有色金属、玻璃玻纤、光伏设备、电池板块涨幅居前,电子化学品、造纸印刷、医疗器械、酿酒行业、电源设备、半导体板块跌幅居前。个股方面,上涨股票数量接近1900只,逾90只股票涨停。
海口海关12月25日公布数据显示,12月18日至24日,海南自贸港封关运作首周数据飘红,体现出政策红利持续释放、产业发展动能增强的态势。据海南日报报道,封关运作首周,离岛免税购物金额11亿元、购物件数77.5万件、购物人数16.5万人,同比2024年同期分别增长54.9%、11.8%、34.1%,充分体现了封关运作对消费市场的带动效应。同时,海南自贸港实施的“零关税、低税率”等一系列新的开放政策,吸引了更多外贸主体来琼投资兴业。封关首周,海南新增外贸备案企业1972家,同比增长2.3倍,截至目前全年新增备案报关单位3万余家,同比增长超40%。
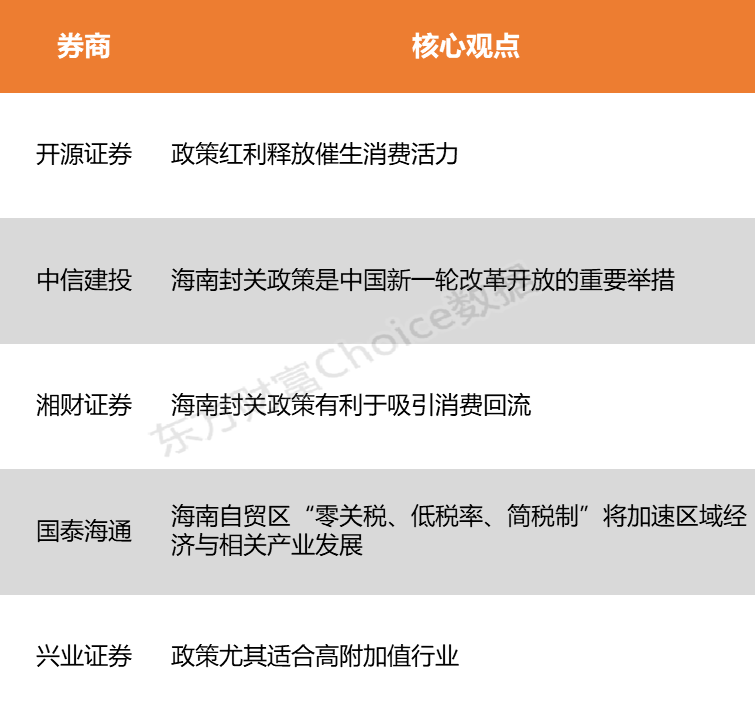
开源证券表示,制度层面降本增效将持续改善经营主体成本结构,提升货物贸易自由化与便利化水平,并增强市场活跃度。从消费端看,政策红利将进一步放大海南在旅游与消费领域的吸引力,有利于带动旅游消费及相关零售业态扩容升级。中信建投指出,海南封关政策是中国新一轮改革开放的重要举措,其制度设计深度和政策覆盖广度均达到前所未有的水平。海南以“全域性制度突破”为特征,通过“零关税、低税率、简税制”构建自贸港政策体系,显著降低企业运营成本。

开源证券:政策红利释放催生消费活力
政策红利释放催生的消费活力,全岛封关落地后,海南自贸港“零关税”商品税目比例由21%提升至74%增至约6600个,基本覆盖主要生产设备与原材料,预计可为相关企业降低约20%的进口税负成本。制度层面降本增效将持续改善经营主体成本结构,提升货物贸易自由化与便利化水平,并增强市场活跃度。从消费端看,政策红利将进一步放大海南在旅游与消费领域的吸引力,有利于带动旅游消费及相关零售业态扩容升级。同时,跨境电商与加工增值政策导向明确,进口原料或半成品在海南加工、增值超过30%后销往内地可免征进口关税,降低企业成本的同时引导商业模式向制造升级与品牌打造延伸。
中信建投:海南封关政策是中国新一轮改革开放的重要举措
海南封关政策是中国新一轮改革开放的重要举措,其制度设计深度和政策覆盖广度均达到前所未有的水平。海南以“全域性制度突破”为特征,通过“零关税、低税率、简税制”构建自贸港政策体系,显著降低企业运营成本。在金融领域,海南实施“一线放开、二线管住”的监管模式,推动跨境资金流动自由化便利化,EF账户体系的建立更是为金融开放提供了基础设施升级。

湘财证券:海南封关政策有利于吸引消费回流
海南封关政策推动“一线放开、二线管住、岛内自由”的海关监管制度,大幅扩容零关税商品目录,显著降低商品成本并丰富SKU,有利于吸引消费回流。免税零售运营商、高端消费品及百货零售商、现代物流与供应链服务商是主要受益方。免税龙头将受益于客流量、客单价和毛利提升,具备全球采购和运营能力的头部企业有望整合资源。国内品牌如服装鞋帽、茶叶等首次被允许进入离岛免税销售,为国货高端化提供窗口。
国泰海通:海南自贸区“零关税、低税率、简税制”将加速区域经济与相关产业发展
海南自贸区“零关税、低税率、简税制”将加速区域经济与相关产业发展,有望拉动客货流动。海南作为岛屿省份,航空承接约80%进出岛旅客。预计2025年海南岛内三大机场旅客吞吐量将首次突破5000万人次,创历史新高;境外航线旅客吞吐量全年将突破240万人次,同比增长30%。“十四五”时期,海南持续提升机场保障能级,未来岛内三个机场将保障年旅客吞吐量6800万人次,加快打造面向太平洋、印度洋的航空区域门户枢纽,持续拓展跨洲际等中远程航线,提升至欧美、大洋洲、中东等地区的通达率。近期观察封关后区域客流热度持续提升。
兴业证券:政策尤其适合高附加值行业
海南自贸港进口“零关税”“加工增值免税”等政策尤其适合高端制造、研发测试、大健康(医药、化妆品等)、保税维修(汽车、家电、航空、医疗器械等)等高附加值行业。
(本文不构成任何投资建议,投资者据此操作,一切后果自负。市场有风险,投资需谨慎。)
声明:
- 风险提示:以上内容仅来自互联网,文中内容或观点仅作为原作者或者原网站的观点,不代表本站的任何立场,不构成与本站相关的任何投资建议。在作出任何投资决定前,投资者应根据自身情况考虑投资产品相关的风险因素,并于需要时咨询专业投资顾问意见。本站竭力但不能证实上述内容的真实性、准确性和原创性,对此本站不做任何保证和承诺。
- 本站认真尊重知识产权及您的合法权益,如发现本站内容或相关标识侵犯了您的权益,请您与我们联系删除。
2025-12-26 15:10:00
股市要闻
2025-12-26 15:10:00
阅读